Volete aumentare la pressione idraulica in modo semplice, efficace ed immediato? I moltiplicatori miniBOOSTER sono la soluzione perfetta!
Vista la crescente domanda applicazioni in alta pressione, la miniBOOSTER ha inventato un prodotto che consente di trasformare una qualsiasi applicazione in bassa pressione in una ad alta pressione. Il sistema di funzionamento è molto semplice, ma geniale.
Funzionamento
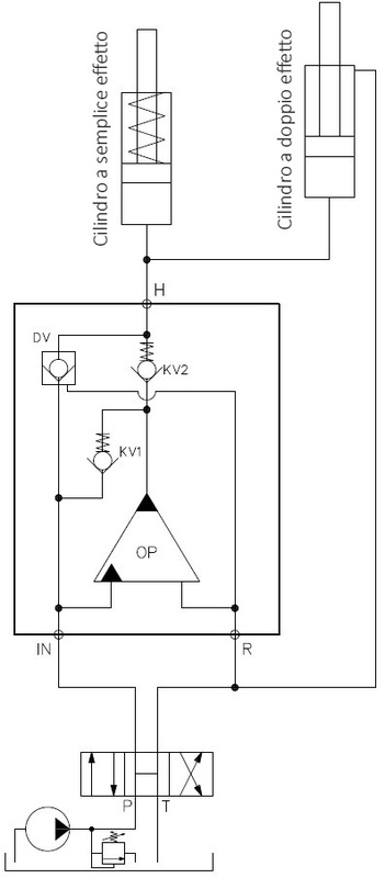
I miniBOOSTER sono moltiplicatori oscillanti. Moltiplicano automaticamente la pressione del sistema dando una pressione in uscita più elevata rispetto a quella in ingresso, compensando eventuali cadute di pressione sul lato ad alta pressione. Il modo di funzionare dei miniBOOSTER è basato sul sistema brevettato mostrato in figura.
Il progetto di base prevede un pistone in bassa pressione (LP), un pistone in alta pressione (HP) ed una valvola bistabile reversibile (BV1). La valvola di ritegno (DV) è opzionale, anche se quasi sempre consigliabile. Il fluido idraulico con la pressione (bassa) del sistema è inviato al raccordo IN. Il fluido idraulico in bassa pressione passa liberamente attraverso le valvole di ritegno KV1, KV2 e DV (se presente) fino al raccordo H in alta pressione. Nella prima fase, l ’intero flusso passa attraverso il moltiplicatore facendo muovere rapidamente il cilindro che si trova sul lato H ad alta pressione.
Non appena il cilindro incontra una resistenza al proprio movimento, la pressione in uscita dal lato H aumenta fino a divenire uguale a quella in ingresso sul lato a bassa pressione. Questo fa sì che le valvole KV1 e DV si chiudano e che l’olio sia inviato al Vol. 1. La valvola bistabile BV1 collega il Vol. 2 al serbatoio tramite il Vol. 3. Non appena la pressione della pompa viene applicata al Vol. 1 i pistoni HP e LP si muovono verso il basso.
Quando il pistone ha raggiunto la posizione più bassa, la Linea pilota 1 va in pressione ed aziona la valvola bistabile BV1, facendola commutare. Il fluido è allora inviato verso la camera Vol. 2, muovendo in pistone del moltiplicatore verso l’alto e mandando verso H il fluido ad alta pressione. La moltiplicazione di pressione risultante è determinata dal rapporto di aree fra il pistone a bassa pressione LP ed il pistone ad alta pressione HP.
Quando il pistone HP è arrivato nella posizione più alta, la Linea pilota 1 viene collegata al serbatoio, la valvola bistabile BV1 ritorna nella sua posizione di partenza ed il ciclo si ripete finché non è stata raggiunta la pressione richiesta. A questo punto, il moltiplicatore si arresta e riparte solamente per mantenere costante la pressione sul lato ad alta pressione H.
La pressione può essere scaricata dal lato ad alta pressione attraverso la valvola di ritegno pilotata DV (se presente). Collegando il raccordo R all’alimentazione ed il raccordo IN al serbatoio, la Linea pilota 3 va in pressione, permettendo al fluido presente nel lato H ad alta pressione di ritornare al serbatoio.
Per garantire il corretto funzionamento dei moltiplicatori è essenziale che l’olio venga opportunamente filtrato a 10 micron, quindi la miniBOOSTER offre un ampio catalogo di filtri adatti alle esigenze più disparate.
Modelli disponibili
Si possono ordinare 3 diversi modelli di miniBOOSTER in base alla presenza o meno della valvola di scarico DV (Dump Valve).
Sistemi di moltiplicazione
In applicazioni complesse, ove sia necessario non solo moltiplicare la pressione, ma anche garantire alcune funzioni addizionali quali il bypass, la sequenza e la filtrazione, esistono degli specifici prodotti, noti come sistemi di moltiplicazione.
Questi prodotti consentono di trattare i miniBOOSTER come vere e proprie “scatole nere”, che collegate nelle linee di mandata e ritorno già esistenti permettono di moltiplicare la pressione di un qualsiasi dispositivo del Cliente.
I sistemi della famiglia MHC-013 integrano una valvola di sequenza, per consentire l’intervento del moltiplicatore ad uno specifico valore di pressione, una valvola limitatrice, per proteggere l’utenza a valle e una valvola riduttrice, per garantire che la pressione dell’olio all’ingresso del moltiplicatore sia inferiore a 207 bar (3.000 psi). Il tutto con la possibilità di gestire portate d’olio in bypass, quindi non moltiplicate, fino a 400 l/min.
Vantaggi dei moltiplicatori miniBOOSTER
Grazie alle dimensioni compatte, alle prestazioni elevate e alla grande disponibilità in tempi brevissimi, i moltiplicatori miniBOOSTER offrono numerosi vantaggi:
- Fornisce alta pressione dove e quando serve
- Non sono necessarie costose pompe ad alta pressione
- Si risparmia sulle tubature
- Il costoso incremento in alta pressione si ottiene incrementando l’economica bassa pressione
- L’alta pressione viene generata praticamente senza consumo energetico e senza sviluppo di calore
- Le perdite di alta pressione sono compensate automaticamente dal sistema
- Il sistema funziona con canalizzazione interna, per aumentarne la vita
- Non ci sono parti rotanti
- Peso estremamente contenuto
- Piccole dimensioni e grandi prestazioni
- Sono perfetti per l’uso con i cilindri di bloccaggio ad alta pressione Roemheld, consentendo il retrofit di attrezzature a bassa pressione a costi contenuti
Ulteriori informazioni sui moltiplicatori miniBOOSTER e sui numerosi accessori a corredo sono scaricabili dal sito CAMAR. Per informazioni approfondite non esitate a contattarci!






